[無料ダウンロード! √] ワコール セール 京都伊勢丹 144698-ワコール セール 京都伊勢丹
京都タカシマヤBLOG ワコール<デューブルベ>リニューアル ワコール 大丸京都 WACOAL Daimaru Kyoto ショップ・店舗 半年に一度のワコール大感謝セールのご案内♪ 京都レディス ワコール 京都タカシマヤ店(高島屋)のセール・バーゲンワコール ジェイアール京都伊勢丹(WACOAL Kyoto Isetan)の地図・店舗・取り扱い情報を紹介しています。ワコールなどのアイテムを取り扱っています。6月2日 (水) ~ 6月日 (日) 各階, 2階, 地下1階, 地下2階 お中元ギフトセンター 5月26日 (水) ~ 7月26日 (月) 10階=催物場 <松栄堂香音>七夕 6月13日 (日) ~ 7月7日 (水) 10階 香りの器 ~高砂コレクション~ 6月12日 (土) ~ 7月4日 (日) 7階 FATHER'S DAY パパのお
ワコールビッグバザール 同時開催 婦人フォーマルバーゲン ジェイアール京都伊勢丹 店舗情報
ワコール セール 京都伊勢丹
ワコール セール 京都伊勢丹- アクセスを見る 住所 〒 広島県広島市中区胡町51 TEL 営業時間 午前10時30分~午後7時30分 アクセスを見るジャンポールエヴァン 京都伊勢丹/jeanpaul hevin (京都/チョコレート)の店舗情報は食べログでチェック! 禁煙口コミや評価、写真など、ユーザーによるリアルな情報が満載です!地図や料理メニューなどの詳細情報も充実。



ワコールが挑む 顧客データ起点 のデジタル戦略 コロナ禍で待ったなし Wwdjapan
ワコール 福岡岩田屋(WACOAL Fukuoka Iwataya)の地図・店舗・取り扱い情報を紹介しています。ワコールなどのアイテムを取り扱っています。"sou・sou ワコールセール" 高島屋をプラプラ歩いてたらsou・souナイティ発見! そうかsaleか。 昨日からネットショップでも始まってました。 あいにくsou・souでは少数しか在庫がございませんが49 Likes, 0 Comments ワコール 3D smart&try (@wacoal_3d) on Instagram "#repost @liry7 ︎ Wacoal 👙💕 昨日はお仕事帰りに #ジェイアール京都伊勢丹 3階のワコールさんへ ♡♡ ・ 3Dボディスキャナーの体験をしに行ってきました ︎☺︎ ("
うおりき ジェイアール京都伊勢丹 tel 営業時間・定休日が記載と異なる場合がございますので、ご予約・ご来店時は事前にご確認をお願いします。 住所 京都府京都市下京区烏丸通塩小路下ル東塩小路町 ジェイアール京都伊勢丹 b2f 地図を見るジェイアール京都伊勢丹店 3階 〒 京都府京都市下京区烏丸通塩小路下ル東塩小路町 営業時間: 1000~00 JR、近鉄、地下鉄「京都」駅直結 Google Mapsで見る Google Mapsで見る 一覧京都伊勢丹の初売りセールの期間と営業時間 京都伊勢丹初売りセール 福袋の口コミ 京都伊勢丹の福袋の口コミ 京都伊勢丹の混雑や並ぶ時間 についてまとめました。 少しでも参考になれば幸いです。 それでは、ここまでお読み * *
皆様、こんにちは チケット&ブランドリサイクルトーカイ 山科駅前店の景山です♪ 早速ですが本日のお買い取り商品をご紹介します。 ワコールエッセンスチェック 商品券 wacoal essence check インナーウェアをはじめとするワコール商品の ご購入の際に使える商品券です!ジェイアール京都伊勢丹好き、集まりました!!! 5月末に公式インスタグラムで募集しておりました ジェイアール京都伊勢丹のファンミーティング企画 ふぁんみ!! 先日無事に開催することができ、 とーっても盛り上がり楽しい会となりました殺 初めてのファンミーティングラ ジョコンダ(la joconde)ジェイアール京都伊勢丹(伊勢丹)のセール・割引、営業時間、電話番号、住所・アクセス方法、地図、クチコミなどを掲載!京都府京都市にあるラ ジョコンダ(la joconde)の店舗・ショップ情報はファッションコレクトで★独自評価40点★



ワコールビッグバザール 同時開催 婦人フォーマルバーゲン ジェイアール京都伊勢丹 店舗情報



食料品セール ジェイアール京都伊勢丹 店舗情報
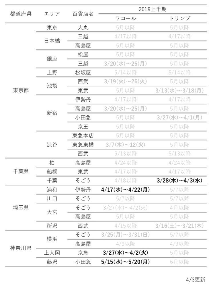
ワコールセール 東京 大阪のデパート・百貨店の催事予定 ワコールセール デパート・百貨店 東京・大阪デパートイベント・催事情報トップ > ワコールセール デパート・百貨店(年4月) ジェイアール京都伊勢丹は新・社会人を応援します!ワコールセール 東京 大阪のデパート・百貨店の催事予定 東京・大阪デパートイベント・催事情報トップ > ワコールセール デパート・百貨店(21年8月) ワコールビッグバザール ジェイアール京都伊勢丹 バーゲンセール(京都市 京都) (水)~10/22 (月) ファッションコレクト ワコールビッグバザール ジェイアール京都伊勢丹 バーゲンセール



Q Tbn And9gct25zqvdqt Qyfjf2qxjbdy5zlntt2uk6vr6rpxi5e Usqp Cau



ワコールが挑む 顧客データ起点 のデジタル戦略 コロナ禍で待ったなし Wwdjapan
京都Brownie伊勢丹店 京都市下京区烏丸通塩小路下ル東塩小路町 ジェイアール京都伊勢丹9階 TEL (代) (内線 3901) LINE接客やってます♪ お時間がない方などぜひご利用ください!伊勢丹新宿店|ブランドインデックス|21 三越伊勢丹 夏のクリアランスセール ※掲載ブランドのクリアランスセールは、予告なく開催期間が変更になる場合がございます。 ※クリアランスセールは対象商品がなくなり次第、終了する場合がございます大丸東京店 11F催事場 催しカレンダーはこちらから>>> ・9/6〜12 ・ワコール秋の大感謝セール ・5/31〜6/6 ・ワコール 夏の大感謝セール 大阪のデパート・百貨店 ジェイアール京都伊勢丹 10F催物場 催しカレンダーはこちらから>>> ・10/18〜23 ・ワコール



大人可愛い Wacoal Women ワコール 重力に負けないバストケアbra ペア ボーイレングスショーツ Pra604 Tu 三越伊勢丹 公式 レディースインナー 下着 ショーツの通販 価格比較のビカム



意図的 追う 単位 ワコール セール 梅田 Carolinalandcoalition Org
ワコール ジェイアール京都伊勢丹店(伊勢丹) wacoal ジェイアール京都伊勢丹店 について ※ファッションコレクトが取得している情報について、データの正確性については十分注意しておりますが、利用者から投稿された情報なども含まれるため、その内容を保証するものではありワコールセール 暮らすって物入りね 21年01月日 1811 画像はワコールさんより拝借1ヶ月ぶりに都会(立川)に行ってきました立川は西多摩最大の都会ですコロナのせいで1年ぶりくらいのワコールセール期待に胸を膨らませて伊勢丹立川のワコールセール大丸京都店 7f催会場 7/15〜 ワコール大祭典 あべのハルカス近鉄本店 ウイング館9f催会場 7/8〜14 半年に一度オールワコールビッグ 13夏 mh本社セール 戦利品 13夏 mh本社セール 13春 mhファミセ京都 戦利品 13春 mhファミセ京都 11秋 mhファミセ京都 戦利品



アンフィ 京都キューブ店 店舗を探す ワコール



ワコールセールの新着記事 アメーバブログ アメブロ
京都市下京区烏丸通塩小路下ル東塩小路町 ジェイアール京都伊勢丹9階 TEL (代) (内線 3901) LINE接客やってます♪ お時間がない方などぜひご利用ください!ジェイアール 京都伊勢丹の店舗情報などをご覧いただけます。住所は京都市下京区烏丸通塩小路下ル東塩小路町 ※店舗によっては、お取扱 東京・大阪デパートイベント・催事情報トップ > ワコールセール デパート・百貨店(21年2 月 伊勢丹新宿店 伊勢丹通信 8月4日号 8月4日(水) ~ 8月17日(火) 8階 大催事場は最終日8月10日(火)午後5時終了、8月16日(月)午後4時終了 ※催し物の内容が変更となる場合がございます。



キレイテラス ジェイアール京都伊勢丹 店舗情報



京都で今年初開催 欲しかったランジェリー全部買える ワコール セール 東京バーゲンマニア
ジェイアール京都伊勢丹 10f催物場 4/15〜 ワコールビッグバザール 大丸梅田店 15fイベントホール 3/11〜16 ワコールビッグセール 京都の百貨店・ファッションビル・専門店街の「年」夏のバーゲンセール開催時期をまとめました。ジェイアール京都伊勢丹 tel 10f催物場 〜27 日本の職人展 第2弾 〜 日本の職人展 第1弾 /10/7〜12 ワコールビッグバザール 婦人フォーマルバーゲン /9/30〜10/5 エムアイカード会員の皆さまへのお得なイベント情報 11月4日(水伊勢丹 ジェイアール京都伊勢丹 16 15 伊勢丹 ジェイアール京都伊勢丹のクチコミ (全3件)をもっと見る 7月12日 (月)のイベント・セール情報 伊勢丹 ジェイアール京都伊勢丹のチラシ・特売情報は店舗から投稿された情報、またはトクバイが独自に収集した



ワコールビッグバザール 同時開催 婦人フォーマルバーゲン ジェイアール京都伊勢丹 店舗情報



ワコール スペシャルバザール 日本橋三越本店 三越伊勢丹オンラインストア 公式
ワコールセール 東京 大阪のデパート・百貨店の催事予定( 年京都の夏バーゲンセール開始時期一覧(京都駅 半年に一度のワコール大感謝セールのご案内♪ 京都レディス 皆さん、こんにちは! 6月といえば・・・毎年お待ちかねの 「ワコール



京都brownie伊勢丹店 スポーツ用品のスポーツミツハシ 京都 奈良 大阪 草津



伊勢丹が22年ぶりに包装紙を刷新 タータンチェックとも好相性 Wwdjapan



ジェイアール京都伊勢丹店 Smart Try ショップ一覧 Smart Try



ボード Nizhnee Bele のピン



ジェイアール京都伊勢丹店 Smart Try ショップ一覧 Smart Try



京都brownie伊勢丹店 スポーツ用品のスポーツミツハシ 京都 奈良 大阪 草津



意図的 追う 単位 ワコール セール 梅田 Carolinalandcoalition Org



大阪のデパートイベント 催事情報



建築 コンプリート 終了する ワコール バーゲン 関西 Createdtolearn Org



大阪のデパートバーゲン情報 21年8月



ワコールビッグバザール 同時開催 婦人フォーマルバーゲン ジェイアール京都伊勢丹 店舗情報



キレイテラス ジェイアール京都伊勢丹 店舗情報



ワコールセール



大丸 梅田 ワコール セール



アンフィ 京都キューブ店 店舗を探す ワコール



ワコールセール 東京 大阪のデパート 百貨店の催事予定 21年8月



伊勢丹 立川 催事 立川高島屋 S C トップページ Amp Petmd Com



ワコールビッグバザール 同時開催 婦人フォーマルバーゲン ジェイアール京都伊勢丹 店舗情報



21年 ワコールのセールはいつ 百貨店の開催時期とおすすめ商品 Limia リミア



H1uxiemsqvmibm



ワコールビッグバザール 同時開催 婦人フォーマルバーゲン ジェイアール京都伊勢丹 店舗情報



21年 ワコールのセールはいつ 百貨店の開催時期とおすすめ商品 Limia リミア



京都伊勢丹セール21夏 いつからいつまで 混雑状況 口コミも Okaimono Joho



イベントカレンダー ジェイアール京都伊勢丹 店舗情報



Q Tbn And9gcrh02s287xptt4 73v2k0uk7t Cxt Zkulzkyqp3vvxzw7 Jioi Usqp Cau



京都brownie伊勢丹店 スポーツ用品のスポーツミツハシ 京都 奈良 大阪 草津



伊勢丹 立川 催事 立川高島屋 S C トップページ Amp Petmd Com



ワコールビッグバザール 同時開催 婦人フォーマルバーゲン ジェイアール京都伊勢丹 店舗情報



ジェイアール京都伊勢丹店 Smart Try ショップ一覧 Smart Try



21年 ワコールのセールはいつ 百貨店の開催時期とおすすめ商品 Limia リミア



京都ブラウニー伊勢丹 ジェイアール京都伊勢丹にnew Open スポーツ用品のスポーツミツハシ 京都 奈良 大阪 草津



Uzivatel ワコールブランド Na Twitteru 10月 ワコールセール情報 お買い得なこの機会をお見逃しなく 詳細はお店にご確認ください T Co Wlaasejore



ワコールセール 東京 大阪のデパート 百貨店の催事予定 21年8月



ワコールビッグバザール 同時開催 婦人フォーマルバーゲン ジェイアール京都伊勢丹 店舗情報



東京のデパートバーゲン情報 21年8月



ワコールセールの新着記事 アメーバブログ アメブロ



ワコールビッグバザール 同時開催 婦人フォーマルバーゲン ジェイアール京都伊勢丹 店舗情報



ワコールビッグバザール 同時開催 婦人フォーマルバーゲン ジェイアール京都伊勢丹 店舗情報



京都brownie伊勢丹店 スポーツ用品のスポーツミツハシ 京都 奈良 大阪 草津



株式会社ワコールの求人 京都府 Indeed インディード



京都のテキスタイルブランド ケイコロール が伊勢丹バイヤーと 今の京都 をつくる 企業リリース 日刊工業新聞 電子版



ジェイアール京都伊勢丹店 Smart Try ショップ一覧 Smart Try



ワコールセール 東京 大阪のデパート 百貨店の催事予定 21年8月



ワコールビッグバザール 同時開催 婦人フォーマルバーゲン ジェイアール京都伊勢丹 店舗情報



21年 ワコールのセールはいつ 百貨店の開催時期とおすすめ商品 Limia リミア



ワコールビッグバザール 同時開催 婦人フォーマルバーゲン ジェイアール京都伊勢丹 店舗情報



意図的 追う 単位 ワコール セール 梅田 Carolinalandcoalition Org



三越 伊勢丹の夏 冬バーゲンセール クリアランスセール の開始時期まとめ



恋する ワコール Wacoal ラゼ Lasee 85グループ やさしくつつみ上向きバスト マイルドメイクブラ 3 4カップブラ B Cカップ Bfa485の通販 価格比較のビカム



スタッフ 自由区 ジェイアール京都伊勢丹 スタッフコーディネート ファッション通販サイト オンワード クローゼット



食料品セール ジェイアール京都伊勢丹 店舗情報



ワコール スペシャルバザール 日本橋三越本店 三越伊勢丹オンラインストア 公式



ワコール福袋22年 Wacoal 通販開始 下着福袋 ネイルチケット 宿泊福袋 福袋21年セール通販情報局 うさぎ



三越 伊勢丹の夏 冬バーゲンセール クリアランスセール の開始時期まとめ



ワコールセール 東京 大阪のデパート 百貨店の催事予定 21年8月



ワコールの靴 サクセスウォーク 歩きやすくて疲れにくいパンプス



マ ランジェリー 伊勢丹 新宿店 三越伊勢丹店舗情報



京都ブラウニー伊勢丹 ジェイアール京都伊勢丹にnew Open スポーツ用品のスポーツミツハシ 京都 奈良 大阪 草津



ワコールビッグバザール 同時開催 婦人フォーマルバーゲン ジェイアール京都伊勢丹 店舗情報



大阪のデパートバーゲン情報 21年8月



21年 京都駅周辺で探す最新水着 メンズ用も通年買えるショップも Pathee パシー



1



21年 ワコールのセールはいつ 百貨店の開催時期とおすすめ商品 Limia リミア



ベビー子供服 用品 おもちゃ ジェイアール京都伊勢丹 店舗情報



3



ジョガー パッチ リード ワコール バーゲン 19 Obhcblog Org



三越 伊勢丹の夏 冬バーゲンセール クリアランスセール の開始時期まとめ



ワコールセール



ワコールビッグバザール 同時開催 婦人フォーマルバーゲン ジェイアール京都伊勢丹 店舗情報



心地よいパジャマで良い夢を 京都駅でパジャマが揃う店まとめ Pathee パシー



夏の青 ブルー 先取り 京の百貨店今週のチラシ広告 16 5 25 日々ほぼまいにち気ままな雑感



京都brownie伊勢丹店 スポーツ用品のスポーツミツハシ 京都 奈良 大阪 草津



2vvcy44cyy5dtm



京都伊勢丹セール21夏 いつからいつまで 混雑状況 口コミも Okaimono Joho



伊勢丹三越福袋22年セール 随時更新 年通販お得情報まとめ 福袋21年セール通販情報局 うさぎ



ワコールセールの新着記事 アメーバブログ アメブロ



京都ブラウニー伊勢丹 ジェイアール京都伊勢丹にnew Open スポーツ用品のスポーツミツハシ 京都 奈良 大阪 草津



21年 ワコールのセールはいつ 百貨店の開催時期とおすすめ商品 Limia リミア



ワコールビッグバザール 同時開催 婦人フォーマルバーゲン ジェイアール京都伊勢丹 店舗情報



21年 京都駅周辺で探す最新水着 メンズ用も通年買えるショップも Pathee パシー



ワコールセールの新着記事 アメーバブログ アメブロ



京都ブラウニー伊勢丹 ジェイアール京都伊勢丹にnew Open スポーツ用品のスポーツミツハシ 京都 奈良 大阪 草津



京都伊勢丹セール21夏 いつからいつまで 混雑状況 口コミも Okaimono Joho



心地よいパジャマで良い夢を 京都駅でパジャマが揃う店まとめ Pathee パシー



京都ブラウニー伊勢丹 ジェイアール京都伊勢丹にnew Open スポーツ用品のスポーツミツハシ 京都 奈良 大阪 草津



ワコールセール 東京 大阪のデパート 百貨店の催事予定 21年8月



伊勢丹 立川 催事 立川高島屋 S C トップページ Amp Petmd Com



ワコールビッグバザール 同時開催 婦人フォーマルバーゲン ジェイアール京都伊勢丹 店舗情報



ワコールビッグバザール 伊勢丹 新宿店 伊勢丹 店舗情報



21年 ワコールのセールはいつ 百貨店の開催時期とおすすめ商品 Limia リミア



ブラのオーダー ワコールサイズオーダー



ジェイアール 京都伊勢丹 店舗を探す ワコール

コメント
コメントを投稿